16.1 About theWorkload Dialog

You plan each transformation through the Workload dialog. It contains information about the source workload, the target workload, and the transformation status. This dialog enables you to modify the target workload and the transformation state for the workload.

In the Workload dialog, the font colors for the proposed Target values indicate states for the data:

  • Light Gray: The Target field values are light gray (dimmed) if the section has not yet been edited directly. Each Target field value is inherited from its source workload’s imported or discovered value. In the Transformation Plan section, each field value is inherited from its parent batch, wave, or project value.

  • Gray: The Target field values are gray if the section has been edited directly and the value matches the displayed Source value. The Target values can be modified if the Edit action is enabled for the section.

  • Blue italics: The field value has been modified from its imported or discovered value.

    If the section in the Workload dialog has not been edited directly, any changes to the Target default or imported values have been made indirectly. Otherwise, the changes might have been made directly or indirectly. The source and history of changes to field values are not tracked.

  • Red: The section heading is in a red boldface font if errors or warnings exist for any of its fields. The red error condition displays next to the field label. For example, an error exists if a required value is missing.

The dialog enables you to view or modify the following information for the workload transformation:

16.1.1 Header

The Workload dialog header provides the following information about the workload:

  • FQDN (fully qualified domain name)

  • Project name

  • Wave name or <wave not assigned>

  • Batch name or <batch not assigned>

16.1.2 Workload IDs and Discovery Address

Pause over any of the objects in the Workload dialog header area to view the following IDs for the selected workload:

  • Transformation ID

  • Source Workload ID

  • Target Workload ID

  • Migration Server Workload ID

    This value is known after a PlateSpin Migrate server has been assigned. It is used for matching workloads in the database of the specified PlateSpin Migrate server.

  • Discovery Address

    This is the IP address used for discovery and communications with the workload.

16.1.3 URL for the Workload Dialog

Click the Navigation URL icon in the upper right corner of the Workload dialog to show the URL to the selected workload transformation. You can open the link in a new tab, or copy the URL to the clipboard. You can also email the copied URL to stakeholders to allow them to go directly to the selected page. Log in is required for those users to gain access.

16.1.4 Errors and Warnings

If errors or warnings exist, the Workload dialog reports the total number that are associated with the workload transformation. For sections that contain errors or warnings, the section title and the field values of missing or invalid information appear in a red font.

Errors exist

Warnings exist

NOTE:A Retry option is available for failed states that are recoverable conditions.

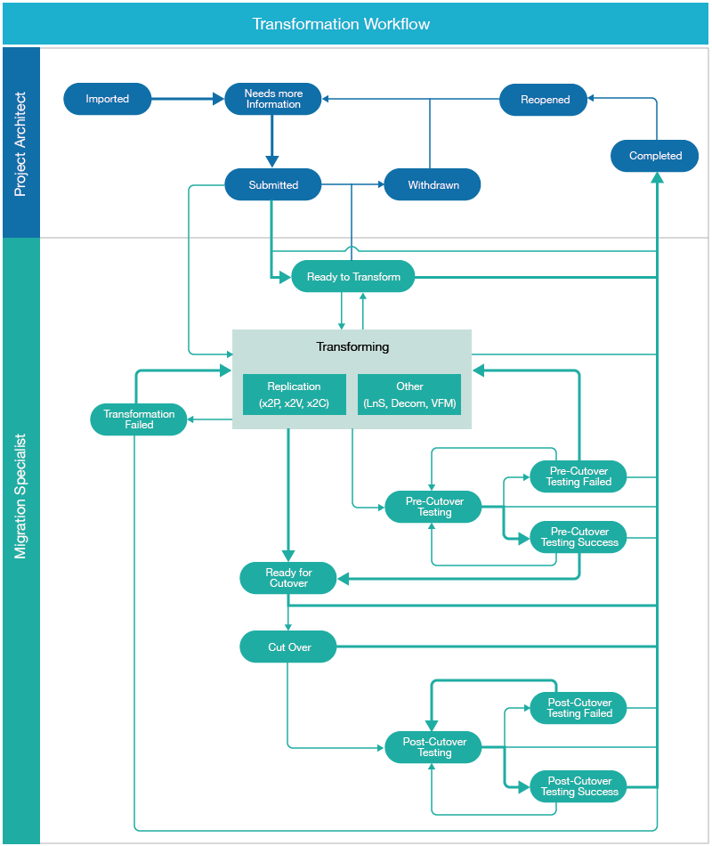
16.1.5 Status and Retry

The Status indicates where the workload is in its transformation workflow. Figure 16-1 shows the user responsible for setting the status, the various workload states, and the workflow for the transformation process. The thick lines show the default next state available for each state. See Table 16-1 for a description of each workload state.

The Transformation Workflow diagram represents the overall logical flow of states in a workload transformation. Some states are not available, depending on whether the workload transformation is set to Automated Mode or Planning Mode. For example, after an automated cutover is completed successfully, the migration job is complete and you cannot reopen the same migration job.

Some states are associated with the start date or cutover date for the workload’s assigned batch. The state reports a Warning if that date has passed, but the expected action has not yet occurred.

NOTE:A Retry option is available for failed states that are recoverable conditions.

Figure 16-1 The Transformation Workflow

Table 16-1 State Descriptions

State

Description

  • Imported

The workload information has been imported as source workload and added as a proposed target workload. You have not yet modified the imported information. The workload is unlicensed until you begin to edit the workload information.

  • Needs Additional Info

You have modified the imported workload information directly in the Workload dialog or with a Batch Edit action. Some required values might be missing, or there might be errors to resolve. Edits include setting the schedule for the workload, modifying its target workload configuration, or adding required values.

  • Ready to Submit

All required values are present and there are no errors to resolve. A red Warning notice appears in the Status column if the start date for its assigned batch has passed.

  • Submitted, Waiting for Start Date

The workload has been submitted for transformation, and the start date for its assigned batch is a future date. When the start date occurs, the workload’s status automatically changes to Ready to Transform. The Migration Specialist can manually change the workload’s status from Submitted to Transforming before the start date.

  • Ready to Transform

The workload is ready for transformation, and the start date for its assigned batch has passed.

Withdrawn

In Automated Mode, the submitted workload has been withdrawn because it needs changes for the planned transformation before the transformation process can continue.

  • Transforming

The Migration Specialist has begun the transformation process for the workload, such as replication methods (x2P, x2V, or x2C) or other methods (LnS, Decom, and VFM).

  • Transformation Failed

The transformation from source workload to target workload has been attempted and failed.

  • Ready to Cutover

The transformed workload is ready, waiting for the Cutover Date.

  • Pre-Cutover Testing

The transformed workload tests are in progress.

Pre-cutover testing can be selected at any time after the first full replication and before the Cutover Date arrives or Cutover starts.

  • Pre-Cutover Testing Succeeded

The transformed workload test succeeded, and the workload is ready for cutover.

  • Pre-Cutover Testing Failed

The transformed workload test failed. Repeat the transformation or the re-test the workload.

  • Cut Over

The workload has been cut over to its target network.

  • Post-Cutover Testing

After the cutover, tests on the cutover workload are in progress.

  • Post-Cutover Testing Succeeded

The tests on the cutover workload succeeded.

  • Post-Cutover Testing Failed

The tests on the cutover workload failed. Re-test the workload if needed.

Completed

The workload transformation process is completed.

Reopened

A completed workload transformation has been reopened because it needs changes for the planned transformation before the transformation process can continue.

16.1.6 Migration Sub Status

During automated migration, the PlateSpin Migrate server reports migration state events for the workload, referred to as its Migration Sub Status. You can search on Sub Status states in the Advanced Search dialog.

16.1.7 Discovery Status and Rediscovery

When a PlateSpin Migrate Connector is available to the project, the header area displays the discovery status of the workload below the Status.

After a successful discovery, a Rediscovery option is available. You might initiate rediscovery if you make manual changes to the source workload, such as adding NICs or modifying its assigned datastores.

16.1.8 Last Modified

The Last Modified field shows the time stamp of the last modifications made directly in the Workload dialog, or indirectly by actions performed through import, discovery, and changes to the target workload or status.

16.1.9 License State

View the license state in the lower right corner of the header area of the Workload dialog. Pause over the Licensed (green) icon to view the license date.

Licensed

Not licensed

License is not available

16.1.10 Transformation Plan

The Transformation Plan panel enables you to specify the following information for the workload transformation:

Project

The parent project for the workload.

Wave

The parent wave for the specified batch.

Batch

The parent batch scheduled for this workload.

Start Date and Time

The planned start date for the workload transformation. The date must fall in the execution window for its parent batch, and occur before the cutover date.

  • Time: Specify the time of day to begin workload replication for the migration. The time is based on the time zone of the PlateSpin Migrate server that you will use to execute the migration.

    NOTE:The actual start time might be delayed by a few minutes, based on the PlateSpin Migrate Connector polling interval for the PlateSpin Migrate server. The default interval is 5 minutes (300 seconds).

Cutover Date and Time

The planned cutover date for the workload transformation. The date must fall in the execution window for its parent batch.

  • Time: Specify the time of day to begin the cutover execution. The time is based on the time zone of the PlateSpin Migrate server that you will use to execute the migration.

    If the Cutover Date is the same as the Start Date, the Cutover Time must be after the Start Time.

    NOTE:The actual start time might be delayed by a few minutes, based on the PlateSpin Migrate Connector polling interval for the PlateSpin Migrate server. The default interval is 5 minutes (300 seconds).

Transformation Method

The transformation method to use for this workload:

  • Automated (default)

  • Decommission

  • Manual (for planning or external migration tracking)

Migration Server

The Migration Server resource that will be used to migrate the source workload to the target workload.

NOTE:Migration Server is set to Auto-Assigned if you specify Automated as the Transformation Method.

Auto-Assigned

Set Migration Server to auto-assigned to enable the automated assignment of migration jobs to PlateSpin Migrate servers you have configured as Migration Server resources.

The Migrate Connector uses round-robin load-balancing to distribute workload migration jobs evenly across all of the PlateSpin Migrate servers in your project. It detects all currently running Migrate servers for the round-robin. When it receives a new workload migration request, the Connector assigns the workload to the next Migrate server in the sequence with available capacity and licenses.

After the workload is assigned to a Migrate server, a link to the workload in PlateSpin Migrate is available in the workload’s Workload dialog. You can follow the link to go directly to the workload on the assigned Migrate server.

NOTE:For Windows Cluster migration, the PlateSpin Migrate server must meet the prerequisites described in Preparing for Migration of Windows Clusters in the PlateSpin Migrate 2018.11 User Guide. If you use auto-assignment of Migration Server resources, ensure that all Migrate servers for the project satisfy these prerequisites.

Migration Server Resource

Before you can select a Migration Server, you must first create Migration Server resources for your project in Resources > Migration Servers.

You can save a Migration Server resource in an incomplete state without a URL and credentials. In this case, the Migration Server field displays the Migration Server resource name and the Not configured state in the Transformation Plan panel. When you later deploy the migration server in your environment, you should update the Migration Server resource with its URL and credentials. The resource state is automatically updated for all of its associated workloads.

On Hold

Select the check box to put the workload in an On Hold state, where the workflow cannot progress. Deselect the check box to remove the hold. Workloads in an On Hold state are dimmed in the Workloads list.

NOTE:The On Hold option in PTM also sets the Pause Replication Schedule option in PlateSpin Migrate for automated migration and for tracking of external migrations performed on the Migrate server. The state can be controlled from either product interface by using the appropriate option.

16.1.11 Location

The Location panel provides information about where the target workload resides in the network:

Location

Environment

The Environment resource assigned to the workload.

Platform

Select the target platform to use from a list of existing platforms.

Platform Type

The type of platform for the selected Platform resource:

  • Microsoft Azure

  • VMware vCenter Server

Location

(Type: Cloud) The geographic cloud region where the workload network resides. Example: Central US.

Site

(Type: Virtual) The geographic location or facility where the workload network resides. Example: London.

Cluster

(Type: Virtual) The VMware cluster to use as the target platform.

Host

(Type: Virtual) The Host resource to use for the target host.

Hardware

The vendor or model of hardware used by the workload. Example: Dell PowerEdge

Azure Settings (Type: Cloud)

VM Name

The name of the VM used for the workload. The default value is the host name of the workload.

Resource Group

The name of the Azure Resource Group where information about the VM’s resources will be stored. You can specify a name or allow it to be automatically created.

vCenter Settings (Type: Virtual)

VM Name

The name of the VM used for the workload. The default value is the host name of the workload.

Resource Pool

Select the Resource Pool resource where the target VM will be created on the VMware host.

VM Config Datastore

The Datastore resource that contains the VM configuration file.

Path on Datastore

The path to the VM configuration file. Example: /CHASE_VM/CHASE_VM.vmx.

VM vSphere Folder

The folder name for the VM configuration file.

VMware Tools

Specify whether to install VMware tools on the target virtual workload running on a VMware host.

Some Linux distributions automatically include OpenVMware tools in the operating system. PTM recognizes these distributions and hides the Install VMware Tools option in the setup dialog. OpenVMware tools is automatically noted in the Workload configuration.

16.1.12 Migration Settings

The Migration Settings panel provides information about the default behaviors for the replication environment.

General Settings

Disk Copy Method

The method used to create an exact copy of volume data from the source disk to the target disk. Options for the data transfer are:

  • Block with Driver: A data transfer method that dynamically installs a special driver on the source workload to facilitate volume data transfer at the block level. It leverages snapshots if they are available. PlateSpin Migrate requires this option for all Linux workloads.

    IMPORTANT:A reboot is required when the driver is installed on the source workload.

  • Block without Driver: A driverless data transfer method for Windows workloads. It leverages snapshots if they are available, or it uses a driverless synchronization with an MD5-based replication.

  • File: A data transfer method for Windows workloads that copies data and replicates changes on a file-by-file basis.

Install Driver

If you select Block with Driver as the disk copy method, you can specify when in the migration process to install the driver on the source workload.

NOTE:Installing the block-based driver requires a reboot of the source workload.

  • Prepare: Installs the required data transfer software on the source workload and creates a target workload in preparation for the workload replication.

  • First Replication: Installs the required data transfer software on the source workload and begins the first full replication of the workload.

Compression Level

Specify level of compression to apply to workload data before its transmission for replications to the target workload.

  • Fast: Consumes the least CPU resources on the source, but yields a lower compression ratio.

  • Optimal: (Recommended) Consumes optimal CPU resources on the source and yields an optimal compression ratio.

    NOTE:For migration to Azure platforms, Optimal compression is enabled by default.You can modify the setting in the Workload dialog.

  • Maximum: Consumes the most CPU resources on the source, but yields a higher compression ratio.

  • None: No compression.

Daily Incrementals

Select the check box to enable daily incremental replication to the target workload.

  • Time: Specify the time of day to run the incremental replication job. The time is based on the time zone of the PlateSpin Migrate server that you will use to execute the migration. The default run time is 1:00 a.m. in the time zone of the PlateSpin Migrate server.

Encrypt data

Select the check box to enable encryption of data for transmission.

Pause for configuration in Migrate

Select the check box enable the workflow to pause between the migration configuration and the workload prepare process.

Pause for manual cutover

Select the check box to pause for manual cutover of the workload when the cutover date is reached. The default setting is Yes.

Replication with test cutover

Select the check box to enable an incremental replication before executing the test cutover. The default setting is No.

Replication with cutover

Select the check box to enable an incremental replication before executing the cutover.

Shut down source after cutover

Select the check box to enable the shut down of the source workload during the cutover.

Replication Network

Use DHCP to get network address details

This setting is enabled by default. Deselect the check box to specify static IP addresses, then specify the network address settings for the replication network.

  • IP Address: IPv4 format.

  • Subnet Mask: IPv4 format.

  • Default Gateway: IPv4 format.

  • DNS Servers: IPv4 format. For multiple entries, specify one DNS server per line.

Network

Select the Network resource assigned to the target host machine.

Subnet (Type: Azure)

Select the Network resource assigned to the target host machine.

MTU

The Maximum Transmission Unit setting in bytes that represents the largest packet size that can be used on the replication network. Valid values are 68 to 65535. For example, most Ethernet networks support an MTU setting of 1500 bytes. On a VPN, the MTU value is typically smaller than 1500 bytes.

Specify an MTU setting that matches the smallest MTU setting on the replication network path between the source workload and the target workload. If a packet is larger than the MTU value of an interface, the packet might be split into smaller packets, or it might be dropped. Both packet fragmentation and retransmission introduce latency and congestion that can dramatically increase the replication time. Tuning a workload’s MTU value for its replication network helps avoid these conditions, which optimizes the transmission performance and minimizes replication time.

IP from DHCP:

Specify whether to acquire the IP address for the target workload from a DHCP server.

16.1.13 Workload

The Workload panel displays the source workload configuration that was imported or re-imported using the Spreadsheet Import feature. Initially, the target workload has the same configuration. You can edit the configuration of the target workload.

Workload Details

Host Name

The simple host name (or machine name) for the workload, not its FQDN. Example: sqlserver10

Domain Name

The name of the domain that the target workload will join. Examples: digitalair.com, paris.digitalair.com

Admin Credential

(Optional) Select the Credential resource to use to authenticate to a specified source workload.

Operating System

The specified value from the OS Types list.

Architecture

This value is inherited from the specified operating system.

Description

(Optional) A textual description of the workload, such as information about migration constraints.

Workload Resources (Azure)

Azure Machine Size

The instance size description of the target Azure VM.

Your VM disks will use the Azure page blob type of general-purpose storage, which can run on Standard (HDD) or Premium (SSD) storage media. A Standard Storage Account can be used for Azure VM sizes that use Standard or Premium storage media. A Premium Storage Account can be used only for Azure VM sizes that use Premium storage media.

If no Azure Storage Account is associated with a subscription, PlateSpin Migrate sets up a Standard general-purpose storage account to use as the datastore for the target VM. The datastore name is based on the Azure Resource Group for the Subscription.

If you want full control over your Azure Storage Accounts, configure a Standard or a Premium general-purpose storage account for each Azure Subscription before you begin migrating workloads to Azure. Your storage account is shown as a datastore for the target Azure Subscription in the Migrate Web Interface. For information about Azure Storage Accounts, refer to Azure documentation.

Amount of RAM

The amount of memory for the workload in MB, GB, TB, PB, EB, ZB, or YB.

# Cores

The number of cores installed on the workload.

Workload Resources (VMware)

Amount of RAM

The amount of memory for the workload in MB, GB, TB, PB, EB, ZB, or YB.

# Sockets

The number of sockets installed on the workload.

# Cores per Socket

The number of cores in each socket. The total number of cores for the workload is the cores per socket times the number of sockets.

Windows Settings

The Windows Settings area is available for Windows virtual workloads.

Domain or Workgroup

Specify whether the Windows workload is a member of a domain or a workgroup, then specify the name.

  • Domain: Specify its domain name, such as PARIS or paris.digitalair.com.

  • Workload: Specify its workgroup name, such as WORKGROUP.

Domain Credential

If you specified Domain, select the Credential resource for the domain administrator account needed to join the workload to the existing domain.

16.1.14 Network Interfaces

The Network Interfaces panel defines information about each NIC on the workload. You cannot delete the source NIC information provided during the import, but you can add, edit, and delete other NICs for the target workload.

NOTE:For Subnets, Azure reserves IP addresses 0 and 255 (first and last) for protocol conventions, and IP addresses 1, 2, and 3 for internal services. They are not configurable.

You must have at least one NIC for the source workload and one NIC for the target workload. You cannot delete the last remaining NIC in the list. You must create another NIC first, and then delete the unwanted NIC.

Interface Name

The name for the NIC. Example: eth0

MAC Address

MAC address of the source workload NIC in the format of 00-00-00-00-00-0c.

For target workloads, the MAC address is assigned by the target workload. The address is not tracked for planning.

Set as primary

(Azure) Specify the primary NIC for the target VM. The option is available only if multiple NICs are available. The default primary connection is the first NIC in the list.

NOTE:Only the primary NIC can provide the default gateway address if you use DHCP to get network address details.

Request public IP

(Azure) Select the check box to request a public IP for the primary NIC.

You can use private IP addresses for workload igration if you have configured an Azure VPN to connect your premise network with your Azure cloud environment. Otherwise, you must enable a public IP address to be assigned to the replication network, cutover network, and test cutover network. If the VM has multiple NICs, only the primary NIC can have a public IP address. The assigned public IP addresses will be in the address space of the specified network and subnet for the designated NIC in each network.

NOTE:PlateSpin requires a public IP address only if an Azure VPN is not available.

If you enable a public IP address for the primary NIC, Azure assigns the NIC both a public IP address and a private IP address.

Resource Group

(Azure) Specify the Azure resource group to use for the NIC, or allow the name to be automatically generated.

Network

The Network resource assigned to the workload. If you have multiple NICs, this setting is required for each NIC.

Subnet

(Azure) Specify the subnet to use in the specified network.

Connect on boot

(VMware) The NIC is automatically set to connect to the network on boot.

Use DHCP to get network address details

The Use DHCP to get network address details setting is enabled by default. Deselect the check box to specify a static IP address, then specify the network address settings for the target network.

  • IP Address: IPv4 format.

  • Subnet Mask: IPv4 format.

  • Default Gateway: IPv4 format.

    NOTE:Only the primary NIC can provide the default gateway address if you use DHCP to get network address details.

NOTE:If the source workload or target workload is located in a different internal (private) network behind a network address translation (NAT) device, it might be unable to communicate with its counterpart to replicate the workload. On the affected workload, ensure that you specify a public IP address for the NIC you use for replication.

Use DHCP to get name servers

For Windows workloads, select this check box to acquire the DNS server information from the DHCP server in the associated network. If you specify a static IP address, deselect the check box, then manual specify the DNS server information in the DNS Servers field.

For Linux workloads, deselect this check box, then manually specify the DNS server information in the DNS Servers field.

  • DNS Servers: Type the server IP address in IPv4 format. For multiple entries, specify one DNS server per line.

Use for Replication

On the Network Interfaces panel, specify whether to use the NIC for replication communications. The default value is Yes. At least one of the NICs must be enabled for replication.

16.1.15 Storage

The Storage panel defines information about the storage mapping strategy and about the mounted volumes on the workload. You cannot modify information for the source workload. To update the source workload disk and volume information, you can rediscover the source workload if you are using discovery, or update the Bulk Import Spreadsheet and import the workload again using the Spreadsheet Import.

Storage Mapping Strategy

The mapping strategy translates the layout of storage disks and volumes from the source workload to a proposed layout in the destination storage location. In Planning mode, you can keep the resulting proposed layout, or modify the disk details for a custom mapped solution.

  • Same as source: Storage objects for the target volumes and disks will be configured in the destination storage location using the same layout, size, and format as the source workload. For the target workload, you can select a datastore and path for target VMware environments, and define a remote path for SAN and NAS devices.

    NOTE:For Linux workloads, boot and root will reside on the same disk on a target workload.

  • Custom: In Planning Mode, you can add, edit, and remove volume groups, volumes, disks, and partitions. You can also restore the settings to the Same as Source settings for the source volumes and disks.

  • Custom, one volume per disk: For Windows dynamic disks, the storage does not follow the Same as Source mapping strategy. Simple Dynamic Volumes and Spanned Dynamic Volumes will reside on the target workload as Simple Basic Volume disks. The target disk is partitioned as GPT if the total combined size of the dynamic volume’s member disks exceeds the MBR partition size limit of 2 TB. Other volume types follow the Same as Source storage mapping strategy.

Volumes Tab

The Volumes tab enables you to view and configure the proposed volume layout on the target workload from a volume perspective. It displays a tree-view list of volumes and volume groups on the target workload.

Name

The name of the volume group or its member volumes.

File System

The file system format for the partition, such as Ext3, Linux-swap, NTFS, unallocated, extended, and so on.

Size

The total amount of space in the units specified that are allocated to the volume group or its child volumes. The unused amount of space available in the volume or volume group displays below the size.

Cluster Size

(Windows) For NTFS volumes, specifies the block allocation size. The default is 4 KB.

Type

The type of storage object and file system for the selected volume.

Example storage types:

  • Dynamic Mirrored

  • Dynamic RAID 5

  • Dynamic Simple

  • Dynamic Spanned

  • Dynamic Striped

  • Local

  • NAS

  • SAN

  • Swap

  • System

  • Volume

Example File System Types:

  • NTFS

  • Ext4

  • XFS

Mount Point

The path on the workload where the volume can be mounted, such as K: or /mnt/data2. The volume might be mounted or unmounted.

Datastore

The name of the VM datastore to use for the volume. The remote path to the virtual disk file in the datastore appears under the datastore name.

Path on Datastore

For a datastore, specify the path on the datastore for the volume.

Remote Path

The remote path for a Storage Area Network (SAN) or Network Attached Storage (NAS).

Devices

The devices and partitions used by the selected volume group or volume.

Disks Tab

The Disks tab enables you to view and configure the proposed disk and partition layout on the target workload. It displays a tree-view list of disks and partitions on the target workload.

Disks
Name

The name of the parent disk and its child partitions.

Size

The total amount of space in the units specified that is allocated to a disk and its partitions. The amount of unallocated available space displays below the size.

Maximum disk size depends on various factors, including the architecture, operating system, file system, virtual or physical hardware, and the target host environment. The most restrictive limit determines the maximum allowed size.

Volume

The name of the volume that resides on the child partition.

Type

The type of storage object as disk or partition. The Partition type includes the file system format, such as Ext3, Linux-swap, NTFS, unallocated, extended, and so on.

Datastore

The name of the VM datastore to use for the disk. The path to the virtual disk file in the datastore appears under the datastore name.

Disk Details

Select a partition in the Disks list to view or modify details about its disk and volume for the target workload.

Type

The type of storage object (disk or partition).

Size

The total amount of space allocated to a disk or partition in the units specified.

Name

The name of the volume or volume group, such as Network_Share_11-T1.

Mount Point

The path on the workload where the volume can be mounted, such as K: or /mnt/data2. The volume might be mounted or unmounted.

Volume

The name of the volume that resides on the partition.

Unallocated

The amount of free space available in the disk or partition in the units specified.

Virtual Disk Details

Select a partition in the Disks list to view or modify details about its virtual disk and volume for the target workload. Customizing the mapped disk or volume is optional.

Datastore

The name of the VMware datastore for the target VM to use.

Path on Datastore

The path to the virtual disk file (.vmdk) in the selected datastore.

Disk Provisioning

(VMware) The virtual disk provisioning policy to use for the virtual disk.

  • Thin Disk: Creates a disk in a space-efficient sparse disk format that can grow to the size is provisioned at creation time.

  • Thick Disk: Creates a virtual disk in a type of thick virtual disk that supports clustering features such as fault tolerance. Space required for the virtual disk is allocated at creation time.

16.1.16 Testing Network Interfaces

The Testing Network Interfaces panel defines information about the NIC configuration during cutover testing for the target workload. You can copy or reapply the default settings from Network Interfaces, and then modify the live network settings with settings for the test network. You can also create and delete NICs for testing.

The Testing Network Interfaces panel is available for Transformation Types that support testing. the panel is shown for workloads in Planning mode, as appropriate for tracked external migrations and manual external migrations.

Use this panel to define information about each NIC on the workload for a testing environment. You cannot delete the source NIC information provided during the import, but you can add, edit, and delete other NICs for the target workload.

For information about setting network options, see Section 16.1.14, Network Interfaces.

16.1.17 Applications

The Applications panel identifies the applications installed on the workload. You can add or remove applications for the target workload.

16.1.18 Custom Fields

The Custom Fields panel enables you to specify values for the Custom Fields 1-8 that are defined for the project. Custom Fields are available only if they are defined for the project and the project is selected in the Global Project Selector when you open the Workload dialog.

16.1.19 Services

The Services panel enables you to specify services that should be stopped for cutover and their state on the target workload after cutover.

Windows Service States

For each service, you can select one of the following post-cutover states for the workload:

  • Manual

  • Automatic

  • Disabled

  • Automatic (Delayed Start)

Linux Daemon States

For each daemon, you can enable or disable Runlevels 0 through 6 and Boot.

16.1.20 Transformation History

The Transformation History panel displays the most recent workflow state changes, migration sub-state changes, or user-provided notes for the workload. Each state change triggers an entry. You can also enter user notes to be logged, such as manual changes and actions performed for the workload.

The Transformation History can distinguish whether the action was initiated by a User, a Migrate server, or a Connector (if you assign a dedicated User object for the Connector login credentials).