
Silk Central セットアップが実行されるサーバー。
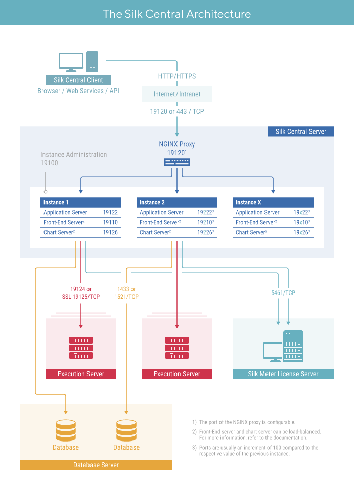
インスタンスと Silk Central サービスは、インスタンス管理 という共通 UI を通じて管理されます。この UI には、Silk Central をインストールしたサーバー上からのみ、http://localhost:19100 という URL を使用してアクセスできます。
インスタンスは、独立した Silk Central サービス群(アプリケーション サーバー(AS)、フロントエンド サーバー(FE)、チャート サーバー(CS))で、それ自身のデータベースと実行サーバー(ES)との接続を持ちます。デフォルトでは、Silk Central は silk という名前のインスタンスを 1 つだけ作成します。 デフォルトの URL は、http://<コンピュータ名>:19120/login (IIS 上で Silk Central を実行する場合はポート番号は不要です) です。 データ セキュリティを高め、独立したユーザー グループ(事業部など)間での互いの影響を低減させるために、さまざまなクライアントの処理やテスト データ自身を物理的に分離する必要がある場合に、別のインスタンスを作成します。クライアント機能を使用すると、1 つのデータベース内の 1 つのインスタンスのデータを論理的に分離することができます。
プロキシ サービスは Silk Central サーバー上にインストールされ、さまざまなインスタンスへのアクセスを制御します。各インスタンスのサービスは、専用のポートで実行していますが、セキュリティと柔軟性向上のため、http://<Silk Central サーバー>:19120/<インスタンス名> 形式のアクセスを、プロキシがインスタンス名から実際の URL にルーティングします。
アプリケーション サーバーは、スケジュールの配布、実行サーバーの制御、データベース構成の管理などのタスクを同期させる働きをします。これらのタスクには、アプリケーション動作の一貫性と信頼性を確保するための仲介役が中央に必要です。また、アプリケーション サーバーは、結果を評価して、それをデータベースに保存し、成功条件に基づいて警告を送信することも行います。デフォルト インスタンスでは、アプリケーション サーバーはポート 19122 を使用します。インスタンスを追加すると、100 を加算したポートが使用されます。
フロントエンド サーバーは、グラフィカル ユーザー インターフェイスを担当するものです。このサーバーは HTML をベースにしているので、Internet Explorer、Firefox、Chrome などの任意の Web ブラウザからアクセスすることができます。ユーザーが適切な HTTP 要求をフロントエンド サーバーに送信すると、認証用のログイン ページが表示されます。ログインに成功すると、ユーザーは、それぞれのユーザー権限に応じたアプリケーションを使用できます。フロントエンド サーバーは、スタンドアロンの HTTP サーバーとして動作することも、Web サーバー (たとえば、IIS など) に接続することもできます。デフォルト インスタンスでは、フロントエンド サーバーはポート 19110 を使用します。次のインスタンスはポート 19220 を使用し、以降、インスタンスを追加するたびに、100 を加算したポートが使用されます。SSL を使用したセキュアな接続では、ポート 443 も使用します。フロントエンド サーバーには、URL http://<Silk Central サーバー>:19120/<インスタンス名>(デフォルト インスタンスではインスタンス名は必要ありません)を使ってアクセスできます。
チャート サーバーは、レポートに掲載するグラフの生成に使用されます。チャート サーバーのプールを設定することができます。組み込みの負荷分散メカニズムでは、このプールを使用してグラフ生成処理を分散させます。チャート サーバーはまた、レポートの生成とエンドユーザーへの直接配信にも使用され、エンド ユーザーは配信されたレポートをブラウザで閲覧することができます。デフォルト インスタンスでは、チャート サーバーはポート 19126 を使用します。インスタンスを追加すると、100 を加算したポートが使用されます。
実行サーバーは、権限のあるユーザーによってスケジュールされた自動テストを実行します。ユーザーは、テスト実行に必要な実行サーバーと追加リソースを適切に設定しなければなりません。互いに独立に動作する複数の実行サーバーをインストールし設定することも可能です。デフォルト インスタンスでは、実行サーバーはポート 19124 を使用します。SSL を使用したセキュアな接続では、ポート 19125 も使用します。
エージェント コンピュータ:
システムの永続性は、RDBMS (リレーショナル データベース管理システム) を使って実装されています。データベース サーバーは、ポート 1433 (SQL Server) または 1521 (Oracle) を使用します。
ユーザーがアクセス可能な Silk Central アプリケーション機能は、Silk 製品に付属するライセンス管理ソフトウェアである Silk Meter により決定されます。ライセンス管理の詳細については、製品のインストール ガイドを参照してください。Silk Meter はポート 5461 を使用します。